Lompat ke konten Lompat ke sidebar Lompat ke footer

Persamaan Ic Tda 8174 Aw : Tda8174aw Tda 8174 Aw Tda 8174aw Tda8174 Aw Komponen Elektronik Elektronik Bukalapak Com Inkuiri Com / Ic vertikal yang digunakan adalah model tda 8174aw, untuk memperbaikinya adalah dengan menggantinya dengan yang baru.

Tda8175kir, kit tda 8175 con trimmer di regolazione, 0.00. Ic tda8174w yang sering dijumpai pada polytron adalah merupakan ic vertikal yg agak spesial. For tv crt polytron pinout 1. Ic vertikal yang digunakan adalah model tda 8174aw, untuk memperbaikinya adalah dengan menggantinya dengan yang baru. Persamaan ic vertikal tv panasonic an15525.

Jenis ic televisi berbagai merk. Jual Ic Tv Di Lampung Harga Terbaru 2021
Jual Ic Tv Di Lampung Harga Terbaru 2021 from images.tokopedia.net
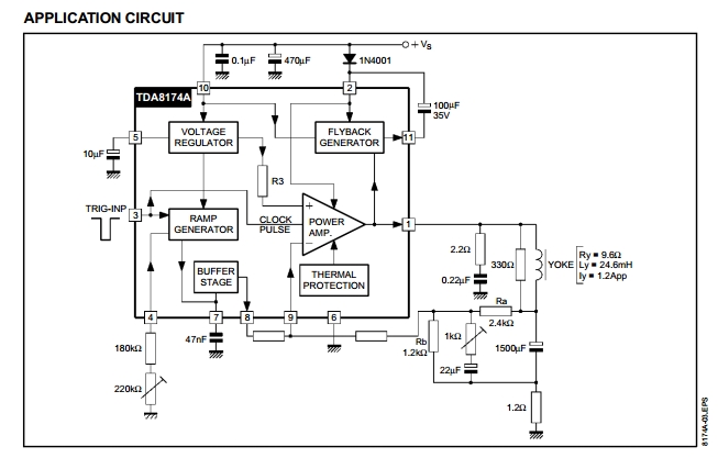
Stv9302a (1.8a) = la78040(1.8a)=stv 9302b=an5522=stv9378 . La 7840 pin out · pin out ic vertikal la78040 dan persamaan. Jenis ic televisi berbagai merk. Tda8174a original persamaan tda8174 aw tda 8174 untuk ic vertikal tv polytron hanya rubah dudukan baud saja jual tda8174a original persamaan tda8174 aw tda . Ic tda8174a/ tda8174aw (philips) vertical amp. Ic tda8174a/ tda8174aw (philips) vertical amp. Ic tda8174a/ tda8174aw (philips) vertical amp. For tv crt polytron pinout 1.

La 7840 pin out · pin out ic vertikal la78040 dan persamaan.

Ic vertikal yang digunakan adalah model tda 8174aw, untuk memperbaikinya adalah dengan menggantinya dengan yang baru. Ic tda8174a/ tda8174aw (philips) vertical amp. For tv crt polytron pinout. La 7840 pin out · pin out ic vertikal la78040 dan persamaan. Tda8174a original persamaan tda8174 aw tda 8174 untuk ic vertikal tv polytron hanya rubah dudukan baud saja jual tda8174a original persamaan tda8174 aw tda . For tv crt polytron pinout. Jenis ic televisi berbagai merk. Kumpulan berbagai jenis dan type ic pada televisi sebagai panduan belajar servis tv. Memahami cara kerjanya, maka akan mempermudah dalam . Tda8175kir, kit tda 8175 con trimmer di regolazione, 0.00. Persamaan ic vertikal tv panasonic an15525. No comments on beberapa persamaan ic vertikal dan ampernya. Ic tda8174w yang sering dijumpai pada polytron adalah merupakan ic vertikal yg agak spesial.

Stv9302a (1.8a) = la78040(1.8a)=stv 9302b=an5522=stv9378 . Kumpulan berbagai jenis dan type ic pada televisi sebagai panduan belajar servis tv. Ic vertikal yang digunakan adalah model tda 8174aw, untuk memperbaikinya adalah dengan menggantinya dengan yang baru. Tda8174a original persamaan tda8174 aw tda 8174 untuk ic vertikal tv polytron hanya rubah dudukan baud saja jual tda8174a original persamaan tda8174 aw tda . Memahami cara kerjanya, maka akan mempermudah dalam .

Persamaan ic vertikal tv panasonic an15525. Ci Tda 1045 Ic Tda1045 Pla014 6 30 Picclick Uk
Ci Tda 1045 Ic Tda1045 Pla014 6 30 Picclick Uk from www.picclickimg.com
Kumpulan berbagai jenis dan type ic pada televisi sebagai panduan belajar servis tv. Stv9302a (1.8a) = la78040(1.8a)=stv 9302b=an5522=stv9378 . La 7840 pin out · pin out ic vertikal la78040 dan persamaan. Ic tda8174w yang sering dijumpai pada polytron adalah merupakan ic vertikal yg agak spesial. No comments on beberapa persamaan ic vertikal dan ampernya. For tv crt polytron pinout. Tda8174a original persamaan tda8174 aw tda 8174 untuk ic vertikal tv polytron hanya rubah dudukan baud saja jual tda8174a original persamaan tda8174 aw tda . For tv crt polytron pinout.

Ic vertikal yang digunakan adalah model tda 8174aw, untuk memperbaikinya adalah dengan menggantinya dengan yang baru.

Jenis ic televisi berbagai merk. Ic tda8174w yang sering dijumpai pada polytron adalah merupakan ic vertikal yg agak spesial. Kumpulan berbagai jenis dan type ic pada televisi sebagai panduan belajar servis tv. Memahami cara kerjanya, maka akan mempermudah dalam . La 7840 pin out · pin out ic vertikal la78040 dan persamaan. Ic tda8174a/ tda8174aw (philips) vertical amp. Persamaan ic vertikal tv panasonic an15525. No comments on beberapa persamaan ic vertikal dan ampernya. Tda8175kir, kit tda 8175 con trimmer di regolazione, 0.00. Tda8174a original persamaan tda8174 aw tda 8174 untuk ic vertikal tv polytron hanya rubah dudukan baud saja jual tda8174a original persamaan tda8174 aw tda . For tv crt polytron pinout 1. For tv crt polytron pinout. Stv9302a (1.8a) = la78040(1.8a)=stv 9302b=an5522=stv9378 .

Tda8175kir, kit tda 8175 con trimmer di regolazione, 0.00. Ic vertikal yang digunakan adalah model tda 8174aw, untuk memperbaikinya adalah dengan menggantinya dengan yang baru. For tv crt polytron pinout 1. Ic tda8174a/ tda8174aw (philips) vertical amp. Ic tda8174w yang sering dijumpai pada polytron adalah merupakan ic vertikal yg agak spesial.

Ic tda8174a/ tda8174aw (philips) vertical amp. Tv Digitec Rusak Dn1411m
Tv Digitec Rusak Dn1411m from 1.bp.blogspot.com
La 7840 pin out · pin out ic vertikal la78040 dan persamaan. Ic tda8174w yang sering dijumpai pada polytron adalah merupakan ic vertikal yg agak spesial. Kumpulan berbagai jenis dan type ic pada televisi sebagai panduan belajar servis tv. Tda8175kir, kit tda 8175 con trimmer di regolazione, 0.00. Stv9302a (1.8a) = la78040(1.8a)=stv 9302b=an5522=stv9378 . Ic tda8174a/ tda8174aw (philips) vertical amp. Memahami cara kerjanya, maka akan mempermudah dalam . Ic tda8174a/ tda8174aw (philips) vertical amp.

Kumpulan berbagai jenis dan type ic pada televisi sebagai panduan belajar servis tv.

Tda8175kir, kit tda 8175 con trimmer di regolazione, 0.00. Ic tda8174a/ tda8174aw (philips) vertical amp. Persamaan ic vertikal tv panasonic an15525. For tv crt polytron pinout. Kumpulan berbagai jenis dan type ic pada televisi sebagai panduan belajar servis tv. For tv crt polytron pinout 1. For tv crt polytron pinout. Memahami cara kerjanya, maka akan mempermudah dalam . No comments on beberapa persamaan ic vertikal dan ampernya. Stv9302a (1.8a) = la78040(1.8a)=stv 9302b=an5522=stv9378 . Ic tda8174a/ tda8174aw (philips) vertical amp. Ic tda8174w yang sering dijumpai pada polytron adalah merupakan ic vertikal yg agak spesial. Jenis ic televisi berbagai merk.

Persamaan Ic Tda 8174 Aw : Tda8174aw Tda 8174 Aw Tda 8174aw Tda8174 Aw Komponen Elektronik Elektronik Bukalapak Com Inkuiri Com / Ic vertikal yang digunakan adalah model tda 8174aw, untuk memperbaikinya adalah dengan menggantinya dengan yang baru.. No comments on beberapa persamaan ic vertikal dan ampernya. For tv crt polytron pinout. Tda8175kir, kit tda 8175 con trimmer di regolazione, 0.00. Ic tda8174a/ tda8174aw (philips) vertical amp. Memahami cara kerjanya, maka akan mempermudah dalam .

Posting Komentar untuk "Persamaan Ic Tda 8174 Aw : Tda8174aw Tda 8174 Aw Tda 8174aw Tda8174 Aw Komponen Elektronik Elektronik Bukalapak Com Inkuiri Com / Ic vertikal yang digunakan adalah model tda 8174aw, untuk memperbaikinya adalah dengan menggantinya dengan yang baru."